188改名为Taptap点点集团
2025-05-27 15:30:12

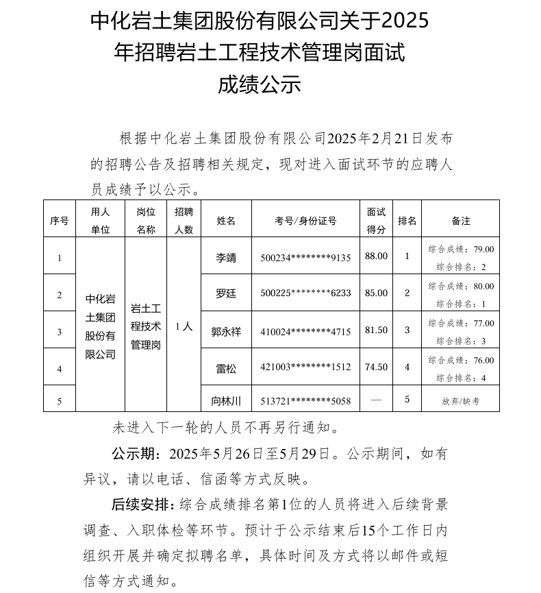
188改名为Taptap点点关于2025年招聘岩土工程技术管理岗面试 成绩公示

分享到:

image.png

咨询方式:

联系人:陈老师

联系电话:010-69256688-8135

邮箱:cgezhaopin@163.com

监督投诉

纪检部门监督电话:010-60219032

纪检部门邮箱:cgehr@163.com

 

                                                           188改名为Taptap点点


上一篇:188改名为Taptap点点关于2025年 招聘岩土工程技术管理岗 笔试成绩公示
下一篇:188改名为Taptap点点2025年发行中期票据和非公开发行公司债券选聘主承销商项目招标公告